2020重慶市萬州區年義務教育招生政策
萬州城區小學、初中招生范圍確定
時間:2020-06-14 來源:重慶網 作者:cqw.cc 我要糾錯
2020年萬州城區小學、初中招生范圍確定了,快來看看你家孩子該到哪個學校報名。
萬州區教委相關負責人介紹,認定招生范圍時應遵循包含原則,對只有名稱而沒有街道門牌號或因新建等原因未明確招生范圍的公寓(樓盤、花園),由該公寓所處路段(門牌)所屬的招生學校招生。城郊小學、初中招收處于交叉地帶的適齡兒童少年,考慮學生長期入學習慣,在學校容量保證的前提下,經區教委協調解決入學。個別招生矛盾突出的特殊地帶由區教委統籌調劑。
小 學
紅光小學(紅光校區)
白巖路單號從299號起至尾號、雙號從416號起至尾號。沙龍路一段單號從1號起至91號止、雙號從2號起至100號止。北濱大道二段從翠湖瀾郡5號樓旁公路出口處起向西至吳家灣止(單號從731號至尾號,雙號從742號至尾號)。蘭池溝,山灣街,吳家灣路,石柱坪,中慶花園,佐家花園,紅光村,萬二村,永寧村,太白村6組。
紅光小學(江南校區)
沱口居委會,大石社區1、2、3、4、6—13組(含大石1號、2號),茂合村1、2、3、4、12、13、14組,星光路,南濱大道大于等于2261號。藍湖彼岸樓盤小區,銀河公園山水樓盤小區,祥瑞香山緣樓盤小區,錦繡江南樓盤小區,南濱上院樓盤小區,博翠江岸樓盤小區,上濱家園小區。
國本小學
國本路單號從33號起至尾號、雙號從74號起至尾號。白巖路單號從253號起至297號止、雙號從346號起至412號止。北濱大道二段從孫家書房路口至翠湖瀾郡5號樓旁公路出口處止(從451號起至729號止)。文化里,國本支路,國本支路后街,國本路巷。
豫章實驗學校
北濱大道二段從399號起至501號止。國本路單號從1號起至41號止,雙號從2號起至92號止。孫家書房路雙號大于等于44號,單號大于等于101號。電報路雙號,復興路、復興路坡、林家灣、新城坡、玉和巷、和平路、月亮石后街、孫家書房下街、萬里城墻。
白巖小學
沙龍路一段單號從93號起至799號、雙號從102號起至1312號。太白路雙號從2號起至152號、單號從1號起至143號。新城路雙號從2號起至154號。白巖三支路,桂花路,白巖路一巷,青羊宮,白巖書院(路),花廠,太白巖,新城路一巷,苗圃,麻柳林,陳家花園,太白村1-5組。
望江小學
新城路單號從75號起至尾號、雙號從156號起至尾號。沙龍路一段單號從801號起至尾號。王牌路單號從1號起至39號、雙號從2號起至124號止。太白路單號從145號起至尾號、雙號從154號起至尾號。北濱大道二段從津濱路口至望江梯道路口。西山公園,靜園路(巷),烏龍池(其中春天花園22幢、23幢、25幢、26幢除外),甘家院,新營房,花園堰塘,龍王廟,雞公嶺,八角井,新生街,自力巷,馮家院,王家坡、王家坡上街、下街、正街,上、下菜家坡,果園路,羅漢寺,望江路,望江路坡,望江路下街,新城路二巷。
電報路小學(電報路校區)
電報路,電報巷,和平巷,偏石板,偏石板坡,九思堂,新城街,復興路,復興路坡,鴿子溝,鴿子溝后街,船員宿舍,林家灣,新城坡,玉和巷,和平路,和平廣場,月亮石后街,新城路單號從1號起至73號,北濱大道二段從望江梯道路口至孫家書房路口。
電報路小學(鐘鼓樓校區)
八角井一、二小區,北山街雙號從2號起至104號止、單號從1號起至101號止,北山路單號從1號起至261號止、雙號從2號起至238號止。北山一支路,摩天巷,滴水巷,北山觀,觀景苑,棉花地,石寶路,萬開路,石安洞,抗建村,北山大道單號從1號起至201號止、雙號從2號起至218號止。鼓樓一路,鼓樓二路雙號,北濱大道三段從1號起至75號止。都歷村1、2、3、4、6組。
電報路小學(北山校區)
北山大道單號從203號起至579號止、雙號從220號起至486號止。北山街單號從103號起至尾號、雙號從106號起至尾號。北山路單號從263號起至尾號、雙號從240號起至尾號。鼓樓二路單號,鼓樓三路、四路,北濱大道三段從76號起至180號止。雞冠梁路,雞冠梁一巷、二巷,渝東花園路,北山大道山水國際樓盤。
電報路小學(江南中恒校區)
南山路1號、25號,南濱大道1067號、1099號,洄瀾路28號,玉龍路818號。
雞公嶺小學(白巖路校區)
白巖路單號從1號起至251號、雙號從2號起至344號止。國本路單號從1號起至31號、雙號從2號起至72號止。紅光路,白巖路二巷,孫家書房路,孫家書房上街、下街,萬里城墻,高筍塘(后街),關門石,白巖一支路,白巖二支路,文化街。
雞公嶺小學(天星校區)
安康路,安居路,長星一路。安順路單號從555號起至尾號。萬川大道單號從1號起至119號止。寧波路單號從737號起至尾號、雙號從608號起至尾號。上海大道單號從463號起至尾號、雙號從460號起至尾號。百安大道單號從1003號起至尾號、雙號從822號起至尾號。天臺路單號從637號起至尾號、雙號600號起至尾號。龔家居委會。
王牌小學(王牌路校區)
沙龍路二段單號從1號至563號止、雙號從2號起至518號止。王牌路單號從41號起至347號止、雙號從126號起至380號止。清堰街,清堰坡,土堡街,清明(街)路,勝利新路,清明村4組,協立路,金龍路小于等于500號,爵士花園A棟、B棟(袁家屯1號),九池鄉黃梅村,春天花園22幢、23幢、25幢、26幢。
王牌小學(沙龍路南京校區)
沙龍路二段雙號從2號起至尾號,單號從1305起至尾號。紅花路993號、995號、997號。石峰路從777號起至尾號。石峰支路單號從1號起至69號止,雙號從2號起至220號止。御景江城、香怡江山、金成源山、摩登時代、龍山觀邸、龍山美地、閱江豪庭、怡風花園、學林上城樓盤小區。金龍路、學院支路,學府支路,清泉路(街),九池鄉大包村(原大包村轄區)。協立路,土堡街,清明(街)路,清明村4組,九池鄉黃梅村。
清泉小學
王牌路單號從351號起至1997號止、雙號從382號起至1378號止。沙龍路二段單號從565號起至1303號止、雙號從520號起至1138號止。爵士花園C棟、D棟、E棟、F棟、G棟,紅花路(其中993號、995號、997號除外),紅花街,韭菜坪,萬勝祥院子,清泉路(街),龍海路(街),香池溝,袁家墩(1號除外),牌樓上街、下街,雙碑路,學院支路,清華街,九池鄉大包村(原大包村轄區),北濱大道二段從1號起至210號止。
中加友誼小學(含萬泉小學校區)
王牌路雙號從1380號起至尾號、單號從1999號起至尾號。沙龍路二段單號從1305號起至尾號、雙號從1308號起至尾號。沙龍路三段單號從1號起至2169號止、雙號從2號起至2590號止。紅花路993號、995號、997號,友誼街,萬順路,科園路,科園支路,萬豐路,觀音巖,光彩路,光彩支路,金泉路,肖家巖,外貿路,石坎子,印盒石,石峰路,石峰支路,金石北路,石峰村,御景江城樓盤小區。
龍都小學
九龍村,勝利村,三吉村,龍都大道,龍都支路,金港路,天津路,天援路,翠云路,金陵路,龍騰街,沙塘小區,紅溪移民小區。廈門大道單號從1號起至99號止(含歐鵬天境),雙號從2號至18號止(從金陵路口至科龍路口)。
鵬程小學
龍華街,龍華新街(龍華街一支路),寶石街(龍華二支路),銀碗街,銀碗新街,螺絲包,科龍路,廈門路,站前路,龍苑路,沿河路,大榜村,萬全小區。廈門大道單號從101號至尾號,雙號從68號至尾號。龍寶大街單號從1起至179號止、雙號從2號起至222號止。沙龍路三段單號從2171起至尾號、雙號從2592號起至尾號。寶山路單號從1號起至699號止,雙號從2號起至18號止。恒帆麗景灣樓盤小區,城市綠州樓盤小區。
雙河小學
永佳路,龍康路,富康街,龍安路,龍祥路,學堂灣,王家花園,雙河路,濱河路,雙河口商業步行街,龍安梯道,龍寶大街單號從181號起至尾號、雙號從224號起至尾號。寶山路單號從701號起至尾號,雙號從20號起至尾號。龍寶村,石鼓村(其中原九池鄉百勝村3組、5組除外),永清村,石梁村,萬利村,檬子村(其中7組、8組除外),雙河村3組、8組,九池鄉大包村(原安樂村轄區)。
沙河小學(周家壩校區)
天城東路單號從167起至尾號、雙號從136號起至尾號,杜家花園路從1號起至789號止,集中新路,興茂花園,興茂花園路,新白路,天城大道單號從1號起到887止、雙號從2號起到846號止。福建大街,閩天后街,石城路,朝陽路,集中社區,天生城1-5組,海關路雙號,海關路單號從1號起至115號止。海關支路,周家壩路,天城西路,天景園小區,天龍路813號、817號、835號及318—338號,獅子村6、7、8、9、10、14組。上官巷,教賢街(坡),龍庭半島。
沙河小學(上坪校區)
花青路居委會,沙河居委會,上坪村,安樂村,孫家村,萬斛村(3組除外)。青年路(巷),花園路,花月路,上坪巷,文家巷。
汶羅小學
天城東路單號從1號起至165號止、雙號從2號起至134號止。天子路單號從597號起至尾號、雙號從504號起至尾號。天城大道單號從889號至尾號、雙號從848號起至尾號。杜家花園路從791號起至尾號。獅子村1、2、3、4、5、11、12、13組,黑龍江路,海關路單號從117號起至尾號。申明大道雙號小于428號、單號小于519號。新星路,鳳仙路、濱湖路,移安路,申明一路,申明北路,救兵城,王家溝,三信小區,興茂購物廣場,天都商貿城,天子湖社區,周家社區。
福建小學
名亨路(含名亨小區),公園路,園丁路(支路),天龍路(其中813號、817號、835號及318-338號除外),天鳳路,映水路,游園路,華升路,華升一路、二路,君宅路,君宅一支路、二支路,天海路、街、巷,長生河,長生巷,雙堰塘社區,映水坪社區,天子路一巷,天子路單號從1號起至595號止、雙號從2號起至502號止。
落凼小學
落凼社區,玉成社區,玉成家園,興隆街,萬斛村3組,天城鎮工農村、高寨村,申明南路,申明中路,申明大道雙號大于等于428號、單號大于等于519號。
枇杷坪小學
北山大道單號從581號起至尾號、雙號從488號起至尾號。北濱大道三段從181號起至雙溪溝止。青龍東路、青龍西路,青龍支路,白虎路,幸福路,康家坡,枇杷坪東路,枇杷坪西路,都歷路,陶家坪路,都歷村5組、7組,大團村(含原大團村和高家村),小巖居委會1-5組。東山花苑,富祥小區,枇杷坪小區,青龍小區,玉安小區,萬江小區,桑樹社區,玉安社區。
駙馬學校
吊龍居委會,駙馬居委會,雙溪居委會,百步居委會,小巖居委會6-11組。
百安移民小學
上海大道雙號從2號起至230號止。百安大道雙號從2號起至820號止、單號從1號起至413號止。安順路雙號從174號起至尾號(含金徽花園)。上海支路,學府路,天臺路單號從1號起至635號止、雙號從2號起至598號止,天星路,安慶路,安寧路,創業街,敬業街,百安八巷,保安村,天星村,天臺村,三洲居委會。
上海小學
上海大道單號從1號起至461號止、雙號從232號起至448號止。百安大道單號從813號起至1001號止。安順路單號從1號起至299號止,雙號從2號起至172號止。萬川大道單號從121號起至尾號。寧波支路,寧波路單號從1號起至735號止、雙號從2號起至606號。扁寨居委會,百安商業街。
五橋小學
銀河公園山水樓盤小區,祥瑞香山緣樓盤小區。萬川大道雙號從2號起至516號止。五一街,五一路,紅星街、紅星東路、香爐巷,香爐街,迪康路,石人居委會,民強村,民安居委會,五間橋居委會,香爐山居委會,萬石橋居委會,蓮花居委會。
五橋實驗學校
萬川大道雙號大于等于518號。萬川大道單號大于等于251號,寧波路單號小于等于365號,安順路小于等于114號,扁寨居委會。聯合社區機場路單號大于等于399號,小于等于595號。銀河公園山水樓盤小區,祥瑞香山緣樓盤小區。
寧波小學
南山居委會,陳家壩居委會,翠屏村,旅密村1-8組。江南大道,翠屏大道,鳳凰路,玉斗路,南濱大道一、二支路,步云路,南山路(1號、25號除外),玉龍路(818號除外),玉瀾路,南濱大道小于2261號(1067號、1099號除外)。
翠屏小學
大河居委會,塘角村,曬網村,旅密村9-15組。
機場小學
機場居委會,機場路,大石社區14、15、16組,茂合村5、6、7、8、9、10、11組。
初 中
萬二中 (白巖路校區)
白巖路單號小于等于299號、雙號小于等于342號,白巖書院大于等于60號,青羊宮,沙龍路一段單號小于601號、雙號小于352號,左家花園,太白巖,桂花路,白巖路一巷,白巖三支路,高筍塘(1號、2號除外),孫家書房路單號小于等于139號,孫家書房上街、下街,文化街,萬里城墻(上排門牌號)31至58號、63號、65號、72至92的雙號、95號,白巖一支路,白巖二支路,紅光路單號小于等于77號、雙號小于等于16號,白巖路二巷單號小于等于17號、雙號小于等于8號,太白村,陳家花園,永寧村。
萬二中 (江南校區)
沱口社區,聯合社區,茂合村1、2、3、4、12、13、14組,大石社區1、2、3、4、5、8組。聯合社區的機場路雙號,星光路,南濱大道大于等于2453號。
萬三中
沙龍路一段(詩仙路)單號大于等于601號、雙號大于等于772號,太白路,高筍塘1號、2號,白巖書院小于60號,麻柳林,新城街,甘家院,新城路所有雙號及單號大于113號,新城路一巷、二巷,苗圃,王牌路(萬忠路)單號小于等于257號、雙號小于等于380號,王家坡、上街、正街,西山公園,烏龍池,花廠(街),新營房,龍王廟,靜園巷、靜園路,太平溪,花園堰塘,清堰坡,勝利新路,沙龍路二段單號小于263號(及265號、267號、273號、275號)、雙號小于等于260號,清明街單號小于等于551號、雙號小于等于544號,金龍路單號小于等于433號、雙號小于等于388號。
豫章實驗學校
西山路,蔡家坡,上蔡家坡,下蔡家坡,果園路,羅漢寺,望江路、望江路坡,望江路下坡,八角井,新生街,自力巷,馮家院,雞公嶺,偏石板、偏石板坡,九思堂,新城路單號小于等于113號,電報路,和平路,和平廣場,和平巷,復興路,復興路坡,月亮石后街,林家灣,船員宿舍,鴿子溝,鴿子溝后街,關門石,孫家書房路所有雙號及單號大于139號,玉和巷,新城坡,萬里城墻小于等于30號,國本路單號小于等于49號,雙號小于等于116號。北濱大道二段大于218號小于629號。
外國語學校
天子路大于等于188號,高鐵北站對面綠地萬萃城,天城鎮高速路還房,飛川岔路口站飛川還房,高鐵麗景,周家壩國家移民小區,北城中心,天城帝景,救兵城社區大竹林小區,天海路(以萬州大橋為界)單號小于等于87號、雙號小于等于100號,天城東路小于等于105號,杜家花園大于等于785號,天城大道單號大于等于889號、雙號大于等于880號,海關路單號大于等于131號,獅子村1、2、3、4、5、11、12、13組,救兵城社區,黑龍江路,周家居委,三信花園社區,陽光小區,申明大道,天子湖社區,石坎居委。棕櫚長灘東岸。申明鳳仙社區(鳳仙路,濱湖路),康德小區,申明大道(湖濱大廈、錦繡天城小區、藍湖公寓),申明東路、西路、北路、中路,沙河花青社區,落凼社區,萬斛村,安樂村,上坪村,孫家村,玉城村。
國本中學(國本路校區)
萬二村,芭蕉村,沙河路,沙河路后街一巷,中慶花園,云盤路,易家莊后街,龍井路,龍井溝,文化里,水巷子,下橋溝二巷,絲廠村,石柱坪,山灣路、街,茅尖村,蘭池溝,吳家灣路,紅光路單號大于77號、雙號大于16號,國本支路、國本支路后街,白巖路二巷單號大于17號、雙號大于8號,白巖路單號大于299號、雙號大于342號,國本路單號大于等于51號、雙號大于等于118號,關塘口,萬里城墻64號、66號、67至93的單號,國本路巷,北濱大道二段單號大于等于629號、雙號大于等于666號。
國本中學(觀音巖校區)
電池廠宿舍,萬順路,科園路,科園支路,中加小學,友誼路,友誼街,沙龍路三段(戶籍雙河街道辦事處的除外),肖家巖,石峰村,石峰路,萬安村,青龍村,明鏡村,外貿路,廈門路,萬豐路,大河溝,印合石,電信公寓,觀音巖,金山花園,金泰花園,怡風花園,天圣藥業宿舍,明鏡灘,萬興公寓,成龍大廈,富樂花園,茗仕居,北濱大道一段,沙龍路二段大于1363號,王牌路單號大于等于1999號、雙號大于1316號。
清泉中學
王牌路單號大于257號、雙號大于380號。袁家屯,爵士花園,清華街,紅花街(路),韭菜坪,萬勝祥院子,清泉路(街),龍海路,香池溝,牌樓上街、下街。沙龍路二段單號等于大于等于277號(及263號、269號、271號)、小于等于1363號。沙龍路二段雙號大于260號、小于等于1362號。北濱大道二段小于等于218號。清明街單號大于551號、雙號大于544號。清堰街,清明村,土堡街,協立路,雙碑路,學院支路。金龍路單號大于433號、雙號大于388號。九池鄉。
萬一中
戶籍屬鐘鼓樓街道辦事處的適齡兒童少年。
南京中學
學堂灣社區,槽房社區,螺絲包社區,一碗水社區,石梁社區,大榜村,龍寶村,萬利村,石鼓村,永清村。巖上壩社區,紅溪溝社區,金港社區,鹽化園社區,大塘邊社區,三吉村。
沙河中學
石城路,天龍路,福建路,天鳳路,君宅路及支路,天子路小于188號,天子路一巷、二巷,名亨路,天海路(以萬州大橋為界)單號大于87號、雙號大于100號,興茂花園,天城東路大于105號,杜家花園小于785號,天城大道單號小于889號、雙號小于880號,海關路雙號、單號小于131號,新星路,周家壩路,天城西路,獅子村6、7、8、9、10、14組,流水社區,集中社區,映水坪社區(錦龍小區、名亨小區),天生成社區,雙堰塘社區。
萬州中學
萬川大道單號大于445號,寧波一支路雙號,寧波路單號小于121號、雙號小于120號,上海大道雙號小于等于94號、單號小于101號,上海支路雙號小于180號 (百安五巷為界),百安大道單號小于275號、檢察院以西的雙號,安順路雙號大于等于712號(檢察院以上),天臺路雙號小于等于548號、單號小于等于635號(程家居委會的安順路以西),學府路,安慶路,安寧路,與安順路交匯處以西的天星路單雙號,天臺新村(天星路888號1-12幢),扁寨社區居委會,三洲社區居委會,保安村。
上海中學
萬川大道單號小于等于445號,寧波一支路單號,寧波路單號大于等于121號、雙號大于等于120號,百安(壩)商業街,上海大道單號大于等于101號、雙號大于94號,長星路,上海支路雙號大于等于180號 (百安五巷為界),百安居委會的富民花園小區、百安新村小區,百安大道單號大于等于275號、百安大道檢察院以東的雙號,安順路所有的單號、雙號小于等于74號(檢察院以下),天臺路雙號大于548號、單號大于635號,張家灣居委會,程家居委會安順路以東,安康路,安居路,與安順路交匯處以東的天星路單雙號,天星村。
五橋實驗學校
戶籍屬五橋街道辦事處的適齡兒童少年。萬川大道雙號。萬川大道單號大于等于253號,上海大道單號小于等于251號,寧波一支路,寧波路單號小于等于365號、雙號小于等于336號,安順路小于等于114號。聯合社區機場路單號大于等于399號,小于等于595號。銀河公園山水樓盤小區,祥瑞香山緣樓盤小區。
江南中學
南山路,玉龍路,玉瀾路,洄瀾路,鳳凰路,玉斗路,步云路,江南大道,翠屏大道,南濱大道小于2453號(南濱大道截止南濱大道中石油加油站),南濱大道一、二支路。南山社區,陳家壩社區,大河社區,機場社區,機場路(只含機場社區),茂合村5-11組。大石社區6、7、9 -16組(含大石1號、2號)。翠屏村,旅密村,塘角村,曬網村。
家長們注意了!
萬州各小學、初中
6月22-23日統一開展新生登記工作,
公辦小學、初中招生實行劃片就近(相對)免試入學。
萬州區教委強調,各中小學按區教委下達的義務教育招生計劃招生,確保適齡兒童少年全部入學,今年將全面取消招收推優生、保送生、特長生等方式招生。
01
全面取消招收推優生、保送生、特長生等方式招生
據悉,各中小學嚴格按區教委下達的義務教育招生計劃招生,確保適齡兒童少年全部入學。2020年萬州區小學、初中招生計劃按《2020年萬州區小學、初中招生計劃表》執行。新生年級每班學額控制在標準班額(小學45人/班,初中50人/班)內,為確保劃片招生及流動人口子女等適齡兒童少年入學必須突破招生計劃的,需書面報告萬州區教委同意。
招生對象凡屬我區戶籍的適齡兒童少年必須全部依法接受九年義務教育。小學招收年滿6周歲(2014年8月31日及以前出生)及以上兒童入學,嚴禁招收未達到法定入學年齡的兒童入學;初中招收小學應屆畢業生和《重慶市義務教育條例》規定的適齡少年入學。因身體原因需要延緩入學的,其父母或者其他法定監護人應當向戶籍地招生學校提出申請,依法辦理緩學手續,并報萬州區教委備案。
招生辦法
公辦學校招生。公辦小學、初中招生實行劃片就近(相對)免試入學。義務教育學校均不得以筆試、面試、面談等名義選拔學生,全面取消招收推優生、保送生、特長生等方式招生。
城區學校招生。城區學校招生嚴格按“三統一”(即學齡兒童少年與父母〈監護人〉的戶籍、房產證〈居住房產權證〉和實際居住地三者統一)要求招生,戶籍遷入和房產證辦理時限為當年5月31日及以前辦畢。
農村學校招生。農村小學、初中按就近原則,結合屬地管理、學校招生容量、入學習慣等因素,根據戶籍在已經確定的范圍招生。鎮鄉內有2所及以上小學(含完小、村小)招生的,中心校應向社會公布各校點招生范圍并嚴格按確定的范圍招生。因學校布局調整需調整招生范圍的,由區教委本著方便學生入學的原則組織相關學校協調解決。瀼渡學校的初中招生范圍劃入巖口復興學校;三正學校初中招生范圍由分水中學和三正學校共同招生;鐵爐學校初中招生范圍由橋亭初中和鐵爐學校共同招生。各農村小學于畢業考試之前將本校小學畢業生名單送交招生初中學校,由初中招生學校填制《義務教育入學通知書》送交相關小學,各小學負責于頒發小學畢業證書當日同時向小學畢業生發放《義務教育入學通知書(初中)》。
民辦學校招生。各義務教育民辦學校按照批準核定的辦學規模招生。民辦學校的招生計劃、招生辦法、招生簡章等招生材料須經區教委審查備案后實施。民辦學校與公辦學校同步招生,報名人數超過招生計劃數的要實行電腦隨機派位搖號錄取。
殘疾學生入學。各中小學必須接收招生范圍內具有接受普通教育能力的殘疾適齡學生隨班就讀。患有嚴重生理缺陷,但能適應學校學習、生活的殘疾學生到萬州區特殊教育中心就讀。無法到校接受義務教育的重度殘疾兒童、少年,提供“一人一案”送教上門服務,并納入學籍管理。
流動人口隨遷子女入學。流動人口隨遷子女入學登記對象、流程、時間、資料及安排學校等相關入學事宜見《2020年萬州區流動人口隨遷子女接受義務教育宣傳資料》。
轉學辦理。城區符合“三統一”要求的小學、初中學生轉學,先向接收學校提出申請,然后持簽署同意轉入的《學籍信息表》或就讀證明(表或證明須經學校招生負責人簽字認定,下同)到區教委簽署意見。學校不得擅自安排不符合“三統一”要求的學生轉入,需轉學的流動人口隨遷子女由區教委統一安排,違規轉學造成的一切后果及責任由學校及相關責任人承擔,區教委將加大違規招生考核扣分及查處力度。中加小學招生范圍符合“三統一”的轉學生全部轉入新校區(萬泉小學),校本部不再接收轉學生。
02
6月22-23日統一開展新生登記工作
據了解,各小學、初中將提前向社會公布本校招生計劃、招生范圍、報名程序和時間安排。6月22-23日統一開展新生登記工作。6月30日前進一步審核新生名單,完成報名注冊工作,并將新生名冊上報萬州區教委基教科。
適齡兒童、少年家長提供以下證明材料的原件和復印件到劃定招生范圍的學校登記:
1. 適齡兒童與其法定監護人的同一戶口簿。2. 房屋產權有效證件。3. 小學新生需提供預防接種證明,初中新生需提供小學畢業證明。
信息采集
6月15日—6月19日,凡2020年需在重慶市范圍內就讀一年級或七年級的適齡兒童少年(含流動人口隨遷子女)家長,均需登錄“重慶市義務教育階段學校入學報名信息采集系統”(網址:www.cqywjybm***或關注重慶教育微信公眾號)進行網上報名信息采集。信息采集做到一個不漏,所采集信息必須準確無誤。
戶籍在城區但不符合“三統一”要求的按以下辦法執行:
1.適齡兒童少年與父母的戶籍統一,但父母戶籍地址與父母的房產證地址不統一的,以實際居住的房產證地址為準在劃定的招生范圍入學。
2. 適齡兒童少年與父母戶籍統一,其戶主和房產證均為祖父(母)或外祖父(母),父母在城區確無自有住房、適齡兒童和父母一起與祖父(母)、外祖父(母)居住且戶籍從未遷移的,在居住地劃定的招生范圍入學。戶籍發生遷移的,由區教委根據實際情況安排入學。
3. 適齡兒童少年與父母戶籍統一,但在城區內確無自有住房的,由區教委根據實際情況安排學校入學。
4. 適齡兒童少年戶籍與父母戶籍不統一時,以父母戶籍地址和父母房產證地址為準在劃定的招生范圍入學;適齡兒童少年戶籍地址與法定監護人房產證地址一致,按戶籍和房產證地址在劃定的招生范圍入學。
5. 適齡兒童少年與父母的戶籍統一,因購房、單位集資建房而房產證未辦理完畢且已在購房(集資建房)處入住的(應提供相關證明材料), 在購房(集資建房)劃定的招生范圍入學。
6. 父母在城區內有多處住房(均有房產證),以招生當年居住地的房產證地址為準在劃定的招生范圍入學。
7. 離異家庭適齡兒童少年,按“三統一”要求,在法定撫養人房產證地址劃定的招生范圍入學。
03
直接參與今年新冠肺炎疫情的醫護人員子女入學提供優惠政策
現役軍人、公安英模、一至四級因公傷殘軍人、一至四級因公傷殘公安民警、國家綜合性消防救援隊伍人員、援藏干部、政府引進的高層次人才、華僑、港澳臺同胞、在萬工作的外籍專家,其子女接受義務教育按照相關規定,由區教委安排入學。
烈士子女可由監護人或法定監護人根據其具體情況自主申請就讀學校。
對2020年我區直接參與新冠肺炎疫情醫療救治的一線醫務工作人員、支援湖北醫療隊人員子女,貫徹落實《中共重慶市委辦公廳 重慶市人民政府辦公廳關于進一步加強對一線醫務人員關心關愛的通知》精神,嚴格執行《重慶市教育委員會 重慶市衛生健康委員會關于做好2020年參與新冠肺炎疫情防控救治一線醫務工作人員子女入園入學工作的通知》相關工作要求。
按照市、區衛生健康委審定并公布的名單,2020年秋季為其子女義務教育入學(一年級和七年級)提供優惠政策。區政府確定的城市建設重點工程中的搬遷戶子女、配住廉租房、公租房的人員子女申請接受義務教育的,由區教委統籌安排入學。
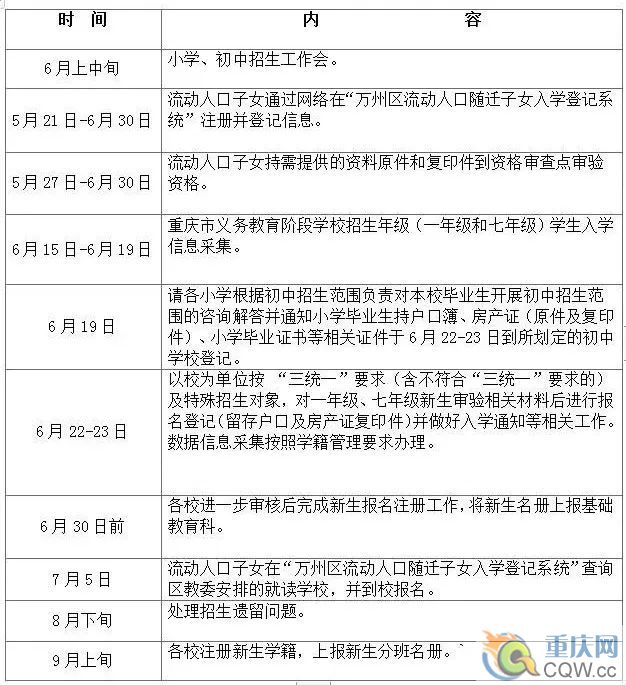
2020年萬州區義務教育招生日程安排表
萬州區教委相關負責人介紹,認定招生范圍時應遵循包含原則,對只有名稱而沒有街道門牌號或因新建等原因未明確招生范圍的公寓(樓盤、花園),由該公寓所處路段(門牌)所屬的招生學校招生。城郊小學、初中招收處于交叉地帶的適齡兒童少年,考慮學生長期入學習慣,在學校容量保證的前提下,經區教委協調解決入學。個別招生矛盾突出的特殊地帶由區教委統籌調劑。
小 學
紅光小學(紅光校區)
白巖路單號從299號起至尾號、雙號從416號起至尾號。沙龍路一段單號從1號起至91號止、雙號從2號起至100號止。北濱大道二段從翠湖瀾郡5號樓旁公路出口處起向西至吳家灣止(單號從731號至尾號,雙號從742號至尾號)。蘭池溝,山灣街,吳家灣路,石柱坪,中慶花園,佐家花園,紅光村,萬二村,永寧村,太白村6組。
紅光小學(江南校區)
沱口居委會,大石社區1、2、3、4、6—13組(含大石1號、2號),茂合村1、2、3、4、12、13、14組,星光路,南濱大道大于等于2261號。藍湖彼岸樓盤小區,銀河公園山水樓盤小區,祥瑞香山緣樓盤小區,錦繡江南樓盤小區,南濱上院樓盤小區,博翠江岸樓盤小區,上濱家園小區。
國本小學
國本路單號從33號起至尾號、雙號從74號起至尾號。白巖路單號從253號起至297號止、雙號從346號起至412號止。北濱大道二段從孫家書房路口至翠湖瀾郡5號樓旁公路出口處止(從451號起至729號止)。文化里,國本支路,國本支路后街,國本路巷。
豫章實驗學校
北濱大道二段從399號起至501號止。國本路單號從1號起至41號止,雙號從2號起至92號止。孫家書房路雙號大于等于44號,單號大于等于101號。電報路雙號,復興路、復興路坡、林家灣、新城坡、玉和巷、和平路、月亮石后街、孫家書房下街、萬里城墻。
白巖小學
沙龍路一段單號從93號起至799號、雙號從102號起至1312號。太白路雙號從2號起至152號、單號從1號起至143號。新城路雙號從2號起至154號。白巖三支路,桂花路,白巖路一巷,青羊宮,白巖書院(路),花廠,太白巖,新城路一巷,苗圃,麻柳林,陳家花園,太白村1-5組。
望江小學
新城路單號從75號起至尾號、雙號從156號起至尾號。沙龍路一段單號從801號起至尾號。王牌路單號從1號起至39號、雙號從2號起至124號止。太白路單號從145號起至尾號、雙號從154號起至尾號。北濱大道二段從津濱路口至望江梯道路口。西山公園,靜園路(巷),烏龍池(其中春天花園22幢、23幢、25幢、26幢除外),甘家院,新營房,花園堰塘,龍王廟,雞公嶺,八角井,新生街,自力巷,馮家院,王家坡、王家坡上街、下街、正街,上、下菜家坡,果園路,羅漢寺,望江路,望江路坡,望江路下街,新城路二巷。
電報路小學(電報路校區)
電報路,電報巷,和平巷,偏石板,偏石板坡,九思堂,新城街,復興路,復興路坡,鴿子溝,鴿子溝后街,船員宿舍,林家灣,新城坡,玉和巷,和平路,和平廣場,月亮石后街,新城路單號從1號起至73號,北濱大道二段從望江梯道路口至孫家書房路口。
電報路小學(鐘鼓樓校區)
八角井一、二小區,北山街雙號從2號起至104號止、單號從1號起至101號止,北山路單號從1號起至261號止、雙號從2號起至238號止。北山一支路,摩天巷,滴水巷,北山觀,觀景苑,棉花地,石寶路,萬開路,石安洞,抗建村,北山大道單號從1號起至201號止、雙號從2號起至218號止。鼓樓一路,鼓樓二路雙號,北濱大道三段從1號起至75號止。都歷村1、2、3、4、6組。
電報路小學(北山校區)
北山大道單號從203號起至579號止、雙號從220號起至486號止。北山街單號從103號起至尾號、雙號從106號起至尾號。北山路單號從263號起至尾號、雙號從240號起至尾號。鼓樓二路單號,鼓樓三路、四路,北濱大道三段從76號起至180號止。雞冠梁路,雞冠梁一巷、二巷,渝東花園路,北山大道山水國際樓盤。
電報路小學(江南中恒校區)
南山路1號、25號,南濱大道1067號、1099號,洄瀾路28號,玉龍路818號。
雞公嶺小學(白巖路校區)
白巖路單號從1號起至251號、雙號從2號起至344號止。國本路單號從1號起至31號、雙號從2號起至72號止。紅光路,白巖路二巷,孫家書房路,孫家書房上街、下街,萬里城墻,高筍塘(后街),關門石,白巖一支路,白巖二支路,文化街。
雞公嶺小學(天星校區)
安康路,安居路,長星一路。安順路單號從555號起至尾號。萬川大道單號從1號起至119號止。寧波路單號從737號起至尾號、雙號從608號起至尾號。上海大道單號從463號起至尾號、雙號從460號起至尾號。百安大道單號從1003號起至尾號、雙號從822號起至尾號。天臺路單號從637號起至尾號、雙號600號起至尾號。龔家居委會。
王牌小學(王牌路校區)
沙龍路二段單號從1號至563號止、雙號從2號起至518號止。王牌路單號從41號起至347號止、雙號從126號起至380號止。清堰街,清堰坡,土堡街,清明(街)路,勝利新路,清明村4組,協立路,金龍路小于等于500號,爵士花園A棟、B棟(袁家屯1號),九池鄉黃梅村,春天花園22幢、23幢、25幢、26幢。
王牌小學(沙龍路南京校區)
沙龍路二段雙號從2號起至尾號,單號從1305起至尾號。紅花路993號、995號、997號。石峰路從777號起至尾號。石峰支路單號從1號起至69號止,雙號從2號起至220號止。御景江城、香怡江山、金成源山、摩登時代、龍山觀邸、龍山美地、閱江豪庭、怡風花園、學林上城樓盤小區。金龍路、學院支路,學府支路,清泉路(街),九池鄉大包村(原大包村轄區)。協立路,土堡街,清明(街)路,清明村4組,九池鄉黃梅村。
清泉小學
王牌路單號從351號起至1997號止、雙號從382號起至1378號止。沙龍路二段單號從565號起至1303號止、雙號從520號起至1138號止。爵士花園C棟、D棟、E棟、F棟、G棟,紅花路(其中993號、995號、997號除外),紅花街,韭菜坪,萬勝祥院子,清泉路(街),龍海路(街),香池溝,袁家墩(1號除外),牌樓上街、下街,雙碑路,學院支路,清華街,九池鄉大包村(原大包村轄區),北濱大道二段從1號起至210號止。
中加友誼小學(含萬泉小學校區)
王牌路雙號從1380號起至尾號、單號從1999號起至尾號。沙龍路二段單號從1305號起至尾號、雙號從1308號起至尾號。沙龍路三段單號從1號起至2169號止、雙號從2號起至2590號止。紅花路993號、995號、997號,友誼街,萬順路,科園路,科園支路,萬豐路,觀音巖,光彩路,光彩支路,金泉路,肖家巖,外貿路,石坎子,印盒石,石峰路,石峰支路,金石北路,石峰村,御景江城樓盤小區。
龍都小學
九龍村,勝利村,三吉村,龍都大道,龍都支路,金港路,天津路,天援路,翠云路,金陵路,龍騰街,沙塘小區,紅溪移民小區。廈門大道單號從1號起至99號止(含歐鵬天境),雙號從2號至18號止(從金陵路口至科龍路口)。
鵬程小學
龍華街,龍華新街(龍華街一支路),寶石街(龍華二支路),銀碗街,銀碗新街,螺絲包,科龍路,廈門路,站前路,龍苑路,沿河路,大榜村,萬全小區。廈門大道單號從101號至尾號,雙號從68號至尾號。龍寶大街單號從1起至179號止、雙號從2號起至222號止。沙龍路三段單號從2171起至尾號、雙號從2592號起至尾號。寶山路單號從1號起至699號止,雙號從2號起至18號止。恒帆麗景灣樓盤小區,城市綠州樓盤小區。
雙河小學
永佳路,龍康路,富康街,龍安路,龍祥路,學堂灣,王家花園,雙河路,濱河路,雙河口商業步行街,龍安梯道,龍寶大街單號從181號起至尾號、雙號從224號起至尾號。寶山路單號從701號起至尾號,雙號從20號起至尾號。龍寶村,石鼓村(其中原九池鄉百勝村3組、5組除外),永清村,石梁村,萬利村,檬子村(其中7組、8組除外),雙河村3組、8組,九池鄉大包村(原安樂村轄區)。
沙河小學(周家壩校區)
天城東路單號從167起至尾號、雙號從136號起至尾號,杜家花園路從1號起至789號止,集中新路,興茂花園,興茂花園路,新白路,天城大道單號從1號起到887止、雙號從2號起到846號止。福建大街,閩天后街,石城路,朝陽路,集中社區,天生城1-5組,海關路雙號,海關路單號從1號起至115號止。海關支路,周家壩路,天城西路,天景園小區,天龍路813號、817號、835號及318—338號,獅子村6、7、8、9、10、14組。上官巷,教賢街(坡),龍庭半島。
沙河小學(上坪校區)
花青路居委會,沙河居委會,上坪村,安樂村,孫家村,萬斛村(3組除外)。青年路(巷),花園路,花月路,上坪巷,文家巷。
汶羅小學
天城東路單號從1號起至165號止、雙號從2號起至134號止。天子路單號從597號起至尾號、雙號從504號起至尾號。天城大道單號從889號至尾號、雙號從848號起至尾號。杜家花園路從791號起至尾號。獅子村1、2、3、4、5、11、12、13組,黑龍江路,海關路單號從117號起至尾號。申明大道雙號小于428號、單號小于519號。新星路,鳳仙路、濱湖路,移安路,申明一路,申明北路,救兵城,王家溝,三信小區,興茂購物廣場,天都商貿城,天子湖社區,周家社區。
福建小學
名亨路(含名亨小區),公園路,園丁路(支路),天龍路(其中813號、817號、835號及318-338號除外),天鳳路,映水路,游園路,華升路,華升一路、二路,君宅路,君宅一支路、二支路,天海路、街、巷,長生河,長生巷,雙堰塘社區,映水坪社區,天子路一巷,天子路單號從1號起至595號止、雙號從2號起至502號止。
落凼小學
落凼社區,玉成社區,玉成家園,興隆街,萬斛村3組,天城鎮工農村、高寨村,申明南路,申明中路,申明大道雙號大于等于428號、單號大于等于519號。
枇杷坪小學
北山大道單號從581號起至尾號、雙號從488號起至尾號。北濱大道三段從181號起至雙溪溝止。青龍東路、青龍西路,青龍支路,白虎路,幸福路,康家坡,枇杷坪東路,枇杷坪西路,都歷路,陶家坪路,都歷村5組、7組,大團村(含原大團村和高家村),小巖居委會1-5組。東山花苑,富祥小區,枇杷坪小區,青龍小區,玉安小區,萬江小區,桑樹社區,玉安社區。
駙馬學校
吊龍居委會,駙馬居委會,雙溪居委會,百步居委會,小巖居委會6-11組。
百安移民小學
上海大道雙號從2號起至230號止。百安大道雙號從2號起至820號止、單號從1號起至413號止。安順路雙號從174號起至尾號(含金徽花園)。上海支路,學府路,天臺路單號從1號起至635號止、雙號從2號起至598號止,天星路,安慶路,安寧路,創業街,敬業街,百安八巷,保安村,天星村,天臺村,三洲居委會。
上海小學
上海大道單號從1號起至461號止、雙號從232號起至448號止。百安大道單號從813號起至1001號止。安順路單號從1號起至299號止,雙號從2號起至172號止。萬川大道單號從121號起至尾號。寧波支路,寧波路單號從1號起至735號止、雙號從2號起至606號。扁寨居委會,百安商業街。
五橋小學
銀河公園山水樓盤小區,祥瑞香山緣樓盤小區。萬川大道雙號從2號起至516號止。五一街,五一路,紅星街、紅星東路、香爐巷,香爐街,迪康路,石人居委會,民強村,民安居委會,五間橋居委會,香爐山居委會,萬石橋居委會,蓮花居委會。
五橋實驗學校
萬川大道雙號大于等于518號。萬川大道單號大于等于251號,寧波路單號小于等于365號,安順路小于等于114號,扁寨居委會。聯合社區機場路單號大于等于399號,小于等于595號。銀河公園山水樓盤小區,祥瑞香山緣樓盤小區。
寧波小學
南山居委會,陳家壩居委會,翠屏村,旅密村1-8組。江南大道,翠屏大道,鳳凰路,玉斗路,南濱大道一、二支路,步云路,南山路(1號、25號除外),玉龍路(818號除外),玉瀾路,南濱大道小于2261號(1067號、1099號除外)。
翠屏小學
大河居委會,塘角村,曬網村,旅密村9-15組。
機場小學
機場居委會,機場路,大石社區14、15、16組,茂合村5、6、7、8、9、10、11組。
初 中
萬二中 (白巖路校區)
白巖路單號小于等于299號、雙號小于等于342號,白巖書院大于等于60號,青羊宮,沙龍路一段單號小于601號、雙號小于352號,左家花園,太白巖,桂花路,白巖路一巷,白巖三支路,高筍塘(1號、2號除外),孫家書房路單號小于等于139號,孫家書房上街、下街,文化街,萬里城墻(上排門牌號)31至58號、63號、65號、72至92的雙號、95號,白巖一支路,白巖二支路,紅光路單號小于等于77號、雙號小于等于16號,白巖路二巷單號小于等于17號、雙號小于等于8號,太白村,陳家花園,永寧村。
萬二中 (江南校區)
沱口社區,聯合社區,茂合村1、2、3、4、12、13、14組,大石社區1、2、3、4、5、8組。聯合社區的機場路雙號,星光路,南濱大道大于等于2453號。
萬三中
沙龍路一段(詩仙路)單號大于等于601號、雙號大于等于772號,太白路,高筍塘1號、2號,白巖書院小于60號,麻柳林,新城街,甘家院,新城路所有雙號及單號大于113號,新城路一巷、二巷,苗圃,王牌路(萬忠路)單號小于等于257號、雙號小于等于380號,王家坡、上街、正街,西山公園,烏龍池,花廠(街),新營房,龍王廟,靜園巷、靜園路,太平溪,花園堰塘,清堰坡,勝利新路,沙龍路二段單號小于263號(及265號、267號、273號、275號)、雙號小于等于260號,清明街單號小于等于551號、雙號小于等于544號,金龍路單號小于等于433號、雙號小于等于388號。
豫章實驗學校
西山路,蔡家坡,上蔡家坡,下蔡家坡,果園路,羅漢寺,望江路、望江路坡,望江路下坡,八角井,新生街,自力巷,馮家院,雞公嶺,偏石板、偏石板坡,九思堂,新城路單號小于等于113號,電報路,和平路,和平廣場,和平巷,復興路,復興路坡,月亮石后街,林家灣,船員宿舍,鴿子溝,鴿子溝后街,關門石,孫家書房路所有雙號及單號大于139號,玉和巷,新城坡,萬里城墻小于等于30號,國本路單號小于等于49號,雙號小于等于116號。北濱大道二段大于218號小于629號。
外國語學校
天子路大于等于188號,高鐵北站對面綠地萬萃城,天城鎮高速路還房,飛川岔路口站飛川還房,高鐵麗景,周家壩國家移民小區,北城中心,天城帝景,救兵城社區大竹林小區,天海路(以萬州大橋為界)單號小于等于87號、雙號小于等于100號,天城東路小于等于105號,杜家花園大于等于785號,天城大道單號大于等于889號、雙號大于等于880號,海關路單號大于等于131號,獅子村1、2、3、4、5、11、12、13組,救兵城社區,黑龍江路,周家居委,三信花園社區,陽光小區,申明大道,天子湖社區,石坎居委。棕櫚長灘東岸。申明鳳仙社區(鳳仙路,濱湖路),康德小區,申明大道(湖濱大廈、錦繡天城小區、藍湖公寓),申明東路、西路、北路、中路,沙河花青社區,落凼社區,萬斛村,安樂村,上坪村,孫家村,玉城村。
國本中學(國本路校區)
萬二村,芭蕉村,沙河路,沙河路后街一巷,中慶花園,云盤路,易家莊后街,龍井路,龍井溝,文化里,水巷子,下橋溝二巷,絲廠村,石柱坪,山灣路、街,茅尖村,蘭池溝,吳家灣路,紅光路單號大于77號、雙號大于16號,國本支路、國本支路后街,白巖路二巷單號大于17號、雙號大于8號,白巖路單號大于299號、雙號大于342號,國本路單號大于等于51號、雙號大于等于118號,關塘口,萬里城墻64號、66號、67至93的單號,國本路巷,北濱大道二段單號大于等于629號、雙號大于等于666號。
國本中學(觀音巖校區)
電池廠宿舍,萬順路,科園路,科園支路,中加小學,友誼路,友誼街,沙龍路三段(戶籍雙河街道辦事處的除外),肖家巖,石峰村,石峰路,萬安村,青龍村,明鏡村,外貿路,廈門路,萬豐路,大河溝,印合石,電信公寓,觀音巖,金山花園,金泰花園,怡風花園,天圣藥業宿舍,明鏡灘,萬興公寓,成龍大廈,富樂花園,茗仕居,北濱大道一段,沙龍路二段大于1363號,王牌路單號大于等于1999號、雙號大于1316號。
清泉中學
王牌路單號大于257號、雙號大于380號。袁家屯,爵士花園,清華街,紅花街(路),韭菜坪,萬勝祥院子,清泉路(街),龍海路,香池溝,牌樓上街、下街。沙龍路二段單號等于大于等于277號(及263號、269號、271號)、小于等于1363號。沙龍路二段雙號大于260號、小于等于1362號。北濱大道二段小于等于218號。清明街單號大于551號、雙號大于544號。清堰街,清明村,土堡街,協立路,雙碑路,學院支路。金龍路單號大于433號、雙號大于388號。九池鄉。
萬一中
戶籍屬鐘鼓樓街道辦事處的適齡兒童少年。
南京中學
學堂灣社區,槽房社區,螺絲包社區,一碗水社區,石梁社區,大榜村,龍寶村,萬利村,石鼓村,永清村。巖上壩社區,紅溪溝社區,金港社區,鹽化園社區,大塘邊社區,三吉村。
沙河中學
石城路,天龍路,福建路,天鳳路,君宅路及支路,天子路小于188號,天子路一巷、二巷,名亨路,天海路(以萬州大橋為界)單號大于87號、雙號大于100號,興茂花園,天城東路大于105號,杜家花園小于785號,天城大道單號小于889號、雙號小于880號,海關路雙號、單號小于131號,新星路,周家壩路,天城西路,獅子村6、7、8、9、10、14組,流水社區,集中社區,映水坪社區(錦龍小區、名亨小區),天生成社區,雙堰塘社區。
萬州中學
萬川大道單號大于445號,寧波一支路雙號,寧波路單號小于121號、雙號小于120號,上海大道雙號小于等于94號、單號小于101號,上海支路雙號小于180號 (百安五巷為界),百安大道單號小于275號、檢察院以西的雙號,安順路雙號大于等于712號(檢察院以上),天臺路雙號小于等于548號、單號小于等于635號(程家居委會的安順路以西),學府路,安慶路,安寧路,與安順路交匯處以西的天星路單雙號,天臺新村(天星路888號1-12幢),扁寨社區居委會,三洲社區居委會,保安村。
上海中學
萬川大道單號小于等于445號,寧波一支路單號,寧波路單號大于等于121號、雙號大于等于120號,百安(壩)商業街,上海大道單號大于等于101號、雙號大于94號,長星路,上海支路雙號大于等于180號 (百安五巷為界),百安居委會的富民花園小區、百安新村小區,百安大道單號大于等于275號、百安大道檢察院以東的雙號,安順路所有的單號、雙號小于等于74號(檢察院以下),天臺路雙號大于548號、單號大于635號,張家灣居委會,程家居委會安順路以東,安康路,安居路,與安順路交匯處以東的天星路單雙號,天星村。
五橋實驗學校
戶籍屬五橋街道辦事處的適齡兒童少年。萬川大道雙號。萬川大道單號大于等于253號,上海大道單號小于等于251號,寧波一支路,寧波路單號小于等于365號、雙號小于等于336號,安順路小于等于114號。聯合社區機場路單號大于等于399號,小于等于595號。銀河公園山水樓盤小區,祥瑞香山緣樓盤小區。
江南中學
南山路,玉龍路,玉瀾路,洄瀾路,鳳凰路,玉斗路,步云路,江南大道,翠屏大道,南濱大道小于2453號(南濱大道截止南濱大道中石油加油站),南濱大道一、二支路。南山社區,陳家壩社區,大河社區,機場社區,機場路(只含機場社區),茂合村5-11組。大石社區6、7、9 -16組(含大石1號、2號)。翠屏村,旅密村,塘角村,曬網村。
家長們注意了!
萬州各小學、初中
6月22-23日統一開展新生登記工作,
公辦小學、初中招生實行劃片就近(相對)免試入學。
萬州區教委強調,各中小學按區教委下達的義務教育招生計劃招生,確保適齡兒童少年全部入學,今年將全面取消招收推優生、保送生、特長生等方式招生。
01
全面取消招收推優生、保送生、特長生等方式招生
據悉,各中小學嚴格按區教委下達的義務教育招生計劃招生,確保適齡兒童少年全部入學。2020年萬州區小學、初中招生計劃按《2020年萬州區小學、初中招生計劃表》執行。新生年級每班學額控制在標準班額(小學45人/班,初中50人/班)內,為確保劃片招生及流動人口子女等適齡兒童少年入學必須突破招生計劃的,需書面報告萬州區教委同意。
招生對象凡屬我區戶籍的適齡兒童少年必須全部依法接受九年義務教育。小學招收年滿6周歲(2014年8月31日及以前出生)及以上兒童入學,嚴禁招收未達到法定入學年齡的兒童入學;初中招收小學應屆畢業生和《重慶市義務教育條例》規定的適齡少年入學。因身體原因需要延緩入學的,其父母或者其他法定監護人應當向戶籍地招生學校提出申請,依法辦理緩學手續,并報萬州區教委備案。
招生辦法
公辦學校招生。公辦小學、初中招生實行劃片就近(相對)免試入學。義務教育學校均不得以筆試、面試、面談等名義選拔學生,全面取消招收推優生、保送生、特長生等方式招生。
城區學校招生。城區學校招生嚴格按“三統一”(即學齡兒童少年與父母〈監護人〉的戶籍、房產證〈居住房產權證〉和實際居住地三者統一)要求招生,戶籍遷入和房產證辦理時限為當年5月31日及以前辦畢。
農村學校招生。農村小學、初中按就近原則,結合屬地管理、學校招生容量、入學習慣等因素,根據戶籍在已經確定的范圍招生。鎮鄉內有2所及以上小學(含完小、村小)招生的,中心校應向社會公布各校點招生范圍并嚴格按確定的范圍招生。因學校布局調整需調整招生范圍的,由區教委本著方便學生入學的原則組織相關學校協調解決。瀼渡學校的初中招生范圍劃入巖口復興學校;三正學校初中招生范圍由分水中學和三正學校共同招生;鐵爐學校初中招生范圍由橋亭初中和鐵爐學校共同招生。各農村小學于畢業考試之前將本校小學畢業生名單送交招生初中學校,由初中招生學校填制《義務教育入學通知書》送交相關小學,各小學負責于頒發小學畢業證書當日同時向小學畢業生發放《義務教育入學通知書(初中)》。
民辦學校招生。各義務教育民辦學校按照批準核定的辦學規模招生。民辦學校的招生計劃、招生辦法、招生簡章等招生材料須經區教委審查備案后實施。民辦學校與公辦學校同步招生,報名人數超過招生計劃數的要實行電腦隨機派位搖號錄取。
殘疾學生入學。各中小學必須接收招生范圍內具有接受普通教育能力的殘疾適齡學生隨班就讀。患有嚴重生理缺陷,但能適應學校學習、生活的殘疾學生到萬州區特殊教育中心就讀。無法到校接受義務教育的重度殘疾兒童、少年,提供“一人一案”送教上門服務,并納入學籍管理。
流動人口隨遷子女入學。流動人口隨遷子女入學登記對象、流程、時間、資料及安排學校等相關入學事宜見《2020年萬州區流動人口隨遷子女接受義務教育宣傳資料》。
轉學辦理。城區符合“三統一”要求的小學、初中學生轉學,先向接收學校提出申請,然后持簽署同意轉入的《學籍信息表》或就讀證明(表或證明須經學校招生負責人簽字認定,下同)到區教委簽署意見。學校不得擅自安排不符合“三統一”要求的學生轉入,需轉學的流動人口隨遷子女由區教委統一安排,違規轉學造成的一切后果及責任由學校及相關責任人承擔,區教委將加大違規招生考核扣分及查處力度。中加小學招生范圍符合“三統一”的轉學生全部轉入新校區(萬泉小學),校本部不再接收轉學生。
02
6月22-23日統一開展新生登記工作
據了解,各小學、初中將提前向社會公布本校招生計劃、招生范圍、報名程序和時間安排。6月22-23日統一開展新生登記工作。6月30日前進一步審核新生名單,完成報名注冊工作,并將新生名冊上報萬州區教委基教科。
適齡兒童、少年家長提供以下證明材料的原件和復印件到劃定招生范圍的學校登記:
1. 適齡兒童與其法定監護人的同一戶口簿。2. 房屋產權有效證件。3. 小學新生需提供預防接種證明,初中新生需提供小學畢業證明。
信息采集
6月15日—6月19日,凡2020年需在重慶市范圍內就讀一年級或七年級的適齡兒童少年(含流動人口隨遷子女)家長,均需登錄“重慶市義務教育階段學校入學報名信息采集系統”(網址:www.cqywjybm***或關注重慶教育微信公眾號)進行網上報名信息采集。信息采集做到一個不漏,所采集信息必須準確無誤。
戶籍在城區但不符合“三統一”要求的按以下辦法執行:
1.適齡兒童少年與父母的戶籍統一,但父母戶籍地址與父母的房產證地址不統一的,以實際居住的房產證地址為準在劃定的招生范圍入學。
2. 適齡兒童少年與父母戶籍統一,其戶主和房產證均為祖父(母)或外祖父(母),父母在城區確無自有住房、適齡兒童和父母一起與祖父(母)、外祖父(母)居住且戶籍從未遷移的,在居住地劃定的招生范圍入學。戶籍發生遷移的,由區教委根據實際情況安排入學。
3. 適齡兒童少年與父母戶籍統一,但在城區內確無自有住房的,由區教委根據實際情況安排學校入學。
4. 適齡兒童少年戶籍與父母戶籍不統一時,以父母戶籍地址和父母房產證地址為準在劃定的招生范圍入學;適齡兒童少年戶籍地址與法定監護人房產證地址一致,按戶籍和房產證地址在劃定的招生范圍入學。
5. 適齡兒童少年與父母的戶籍統一,因購房、單位集資建房而房產證未辦理完畢且已在購房(集資建房)處入住的(應提供相關證明材料), 在購房(集資建房)劃定的招生范圍入學。
6. 父母在城區內有多處住房(均有房產證),以招生當年居住地的房產證地址為準在劃定的招生范圍入學。
7. 離異家庭適齡兒童少年,按“三統一”要求,在法定撫養人房產證地址劃定的招生范圍入學。
03
直接參與今年新冠肺炎疫情的醫護人員子女入學提供優惠政策
現役軍人、公安英模、一至四級因公傷殘軍人、一至四級因公傷殘公安民警、國家綜合性消防救援隊伍人員、援藏干部、政府引進的高層次人才、華僑、港澳臺同胞、在萬工作的外籍專家,其子女接受義務教育按照相關規定,由區教委安排入學。
烈士子女可由監護人或法定監護人根據其具體情況自主申請就讀學校。
對2020年我區直接參與新冠肺炎疫情醫療救治的一線醫務工作人員、支援湖北醫療隊人員子女,貫徹落實《中共重慶市委辦公廳 重慶市人民政府辦公廳關于進一步加強對一線醫務人員關心關愛的通知》精神,嚴格執行《重慶市教育委員會 重慶市衛生健康委員會關于做好2020年參與新冠肺炎疫情防控救治一線醫務工作人員子女入園入學工作的通知》相關工作要求。
按照市、區衛生健康委審定并公布的名單,2020年秋季為其子女義務教育入學(一年級和七年級)提供優惠政策。區政府確定的城市建設重點工程中的搬遷戶子女、配住廉租房、公租房的人員子女申請接受義務教育的,由區教委統籌安排入學。
2020年萬州區義務教育招生日程安排表

標簽:











